티스토리 뷰
- 리액트를 사용하는 이유
- UI를 생성하는데 있어 버그를 최소화하기 위함
- UI의 구성요소를 component 요소로 쪼개어 각각이 논리적 역할을 하여 UI 디자인에 더 집중할 수 있게 함
- 주요개념 : Components and Props
Components는 UI를 독립적이고, 재사용가능한 요소로 쪼갠 것
component는 import, export를 통해 연결
Class component
- (js 내용 참고) Function은 호이스팅이 되지만 Class는 호이스팅이 되지 않음
- 렌더할 내용을 render(){ ... } 내부 메서드를 통해 return 해줌
- state, lifeCycle 관련 사용가능
- this.props, this.state 등 this를 붙여 사용
- constructor 내부에 super(props)를 하여 프로퍼티를 받아줌
constructor(props){
super(props)
}Function component
- 렌더할 내용을 return해줌
- state, lifeCycle 관련 사용 불가하였으나 Hook을 통해 해결됨
Props는 리액트 컴포넌트로 들어온 모든 데이터를 지칭
일방향성을 가지고 있으며, 부모에서 자식 컴포넌트로만 이동됨 (read-only)
- 리액트 기본사용법
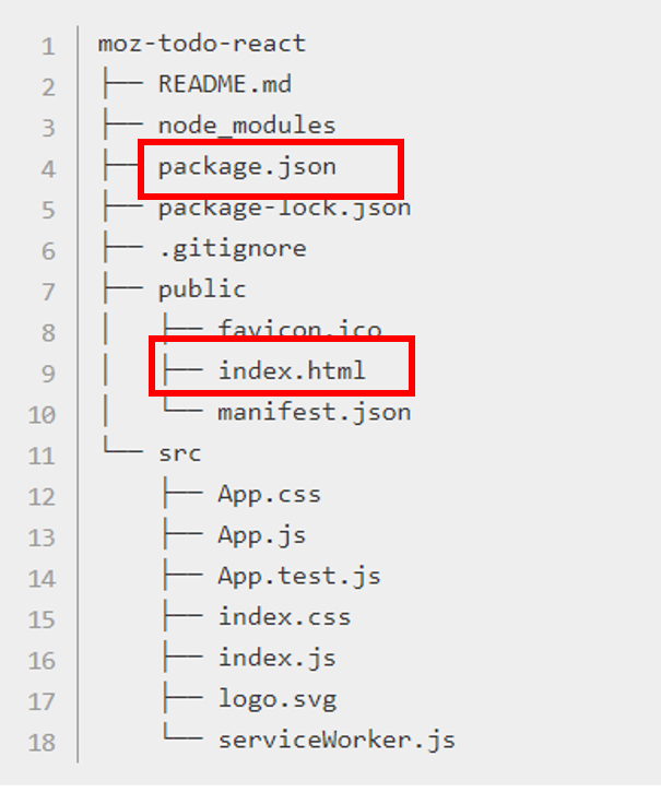
폴더 및 파일 기본 구조

- public 폴더 : 브라우저에서 읽힐 파일들이 들어있음
- index.html : public 폴더 내 가장 중요함. 리액트에서 사용한 코드들이 브라우저에 이 html파일을 통해 실행됨.
(src/index.js 파일(실질적 리액트코드들)이 public/index.html의 #root로 들어오게 됨)
ReactDOM.render(<App />, document.getElementById("root"));
- package.json : 프로젝트에서 사용된 모듈이나 라이브러리등 정보를 포함
- 리액트에서 렌더될 내 모든 파일 : import 리액트 모듈 필수
import React from "react";
JSX사용
- curly braces {} 를 사용하여 사용가능
- camelCase 프로퍼티 사용 (예시 : class 대신 className 사용)
리액트의 데이터
- props : 부모 컴포넌트가 자식 컴포넌트에게 넘겨주는 데이터. 직접수정 불가 (read-only)
- state : 컴포넌트 내부에서 선언하며 값이 변경가능함
이벤트 핸들링
function ActionLink() {
function handleClick(e) {
e.preventDefault();
console.log("The link was clicked.");
}
return (
<a href="#" onClick={handleClick}>
Click me
</a>
);
}
- 함수로 이번트 핸들러 전달
- 기본기능을 방지하기 위해서는 preventDefault()를 호출해 주어야함 (return False를 해도 기본기능 방지되지 않음)
- 위와 같이 onClick={함수}의 처리가 아닌 addEventListener를 사용할 경우 lifeCycle에서 생성, 삭제를 해주어야함
list key 설정
- 리스트 작성시 고유한 key를 넣어주어야 함. (대부분의 경우 id값을 사용)
- 변경, 추가, 삭제시 안정적인 고유성을 부여하기 위함
'Front-end > REACT' 카테고리의 다른 글
| React 성능 개선 방법, Shallow and Deep Comparison (0) | 2020.12.23 |
|---|---|
| React - API를 사용하여 외부 데이터 받아오기 (0) | 2020.10.13 |
| React - LifeCycle and Hooks (0) | 2020.10.13 |
공지사항
최근에 올라온 글
최근에 달린 댓글
- Total
- Today
- Yesterday
링크
TAG
- python
- 카카오
- TCP/IP
- 코드스쿼드
- 개발공부일지
- 글쓰기미션
- 알고리즘
- JS
- 객체지향
- 학습로그
- React
- 내부코드
- 마스터즈코스
- 모의면접준비
- java
- 운영체제
- Spring
- Transaction
- OS
- 회고
- JPA
- 우아한테크코스
- 네트워크
- 우테코수업
- CS
- DB
- javascript
- TIL
- 인증
- 월간회고
| 일 | 월 | 화 | 수 | 목 | 금 | 토 |
|---|---|---|---|---|---|---|
| 1 | 2 | 3 | 4 | 5 | 6 | 7 |
| 8 | 9 | 10 | 11 | 12 | 13 | 14 |
| 15 | 16 | 17 | 18 | 19 | 20 | 21 |
| 22 | 23 | 24 | 25 | 26 | 27 | 28 |
글 보관함